加入收藏 丨 设为首页
综合信息
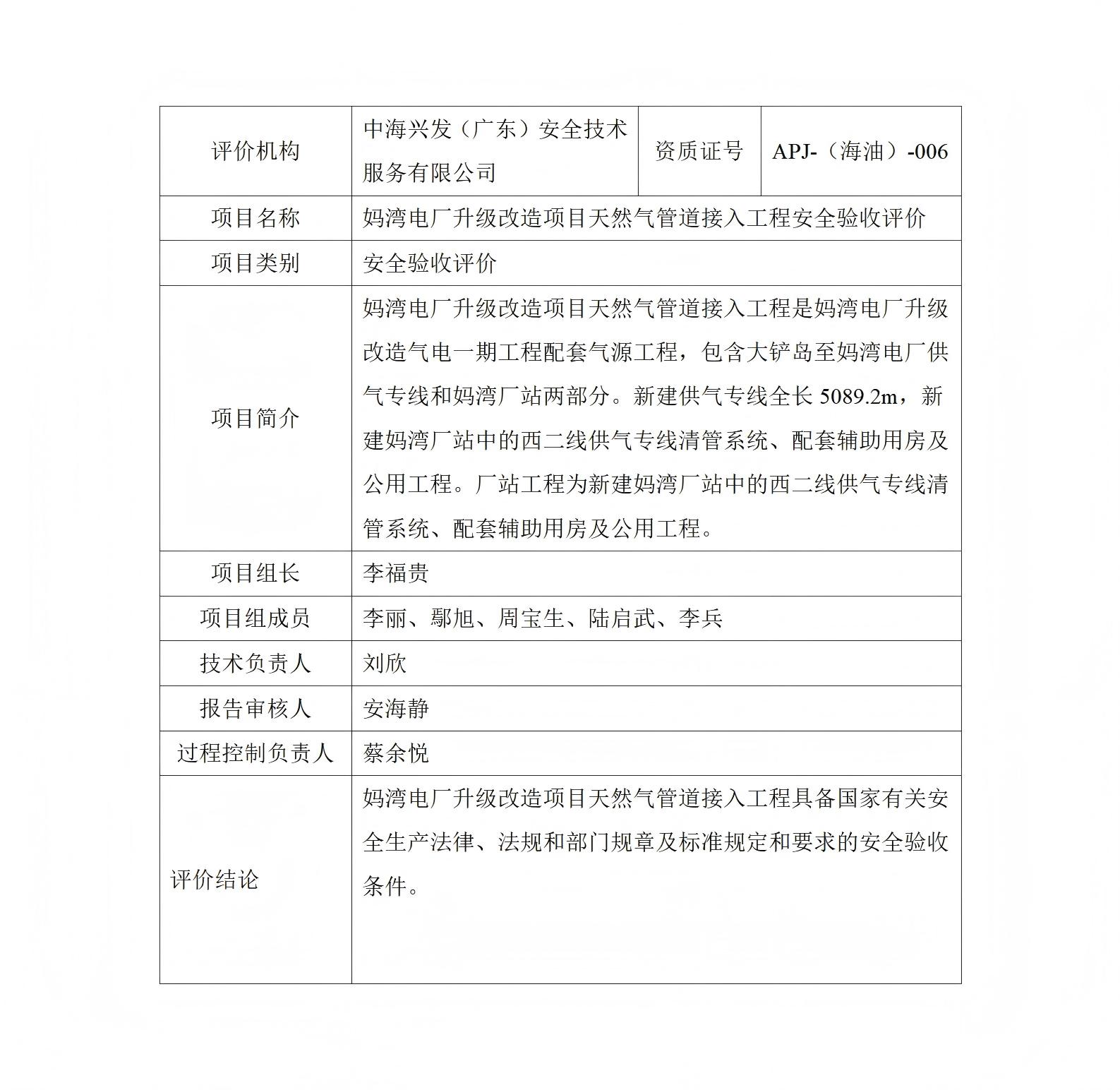
安全评价报告
陆上油气管道运输业
上一篇:锦州9-3油田CEPD平台内挂及三口整井项目安全验收评价
下一篇:迪艾基(广州)气体有限公司危险化学品重大危险源安全评估报告
版权所有:中海兴发(广东)安全技术服务有限公司 备案号: 粤ICP备19123626号
联系地址:广州市天河区华夏路30号富力盈通大厦902-905室 邮箱:thinksafer@thinksafer.cn